/

Сервис для поиска знакомств и нетворкинга

Сервис для поиска знакомств и нетворкинга среди студентов в виде дейтинга | Концепт

UX/UI

Октябрь 2024 — Декабрь 2024

Приложение для студентов, которое помогает находить друзей, заводить полезные знакомства и вместе посещать мероприятия. В отличие от стандартных сервисов знакомств, фокусируется на удобстве поиска по интересам, безопасности и нетворкинге.

Команда из трех дизайнеров

Я занималась проектированием пользовательского опыта (UX), созданием интерфейсов (UI), исследованием потребностей аудитории, разработкой логики фильтров и механик поиска, а также обеспечивала удобство и доступность интерфейса.


Процесс был организован в несколько этапов:

  1. Исследование и анализ: опрос студентов о потребностях и болевых точках; анализ конкурентов и их функционала; сегментация пользователей, разработка user flow и информационной архитектуры.

  2. Разработка концепции: определение ключевых функций приложения; проектирование логики фильтров и механик поиска; разработка первичных сценариев взаимодействия;

  3. Проектирование (Прототипы): создание wireframe-макетов в Figma

  4. Визуальный дизайн и UI: разработка визуальной концепции; итоговый дизайн интерфейса; UI kit

  5. Фирменный стиль: разработка логотипа; создание фирменной графики


Предыстория проекта.

В университетах отсутствуют платформы, объединяющие студентов для общения и совместного посещения мероприятий. Самостоятельно знакомиться многим страшно, а стандартные сервисы знакомств не учитывают формат дружбы и нетворкинга. Мы решили создать удобное приложение, которое поможет студентам находить людей с общими интересами и вместе посещать события.


Мы стремились сделать сервис:

✔ Быстрым — чтобы можно было легко находить единомышленников.

✔ Безопасным — с продуманной системой модерации.

✔ Функциональным — с фильтрами по интересам, типу знакомства (дружба, сотрудничество, отношения) и рекомендациями событий.

Исследования

Мы провели опрос среди студентов, чтобы выявить их потребности и предпочтения в сервисах знакомств. Вот основные инсайты:

  1. Большинство используют сервисы знакомств для поиска дружбы и общения.

  2. Те, кто не пользуются, не верят в их эффективность.

  3. Самый важный фактор при знакомстве — общие интересы и увлечения.

  4. 75% опрошенных считают модерацию одной из ключевых функций.

  5. Важно не только знакомиться, но и искать интересные мероприятия для совместного посещения.



🔎 Проблемы существующих решений:

  • Отсутствие блокировки пользователей с неподобающим поведением.

  • Высокий уровень мошенничества.

  • Плохой поиск по интересам, неэффективный мэтчинг.

  • Множество «мертвых» анкет и сомнительных личностей.

💡 Что улучшили в концепте:

  • Усиленная модерация и возможность фильтровать анкеты по нежелательным меткам.

  • Четкие фильтры (дружба, сотрудничество, отношения).

  • Гибкий поиск по интересам и взглядам.

  • Интеграция с событиями и нетворкингом.

Мы также провели анализ конкурентов и функциональный анализ существующих приложений для знакомств и нетворкинга, чтобы выявить сильные и слабые стороны.

На основе полученных данных мы сформулировали ключевые функциональные решения для нашего приложения:

Регистрация: Простая и понятная, с возможностью переноса аккаунтов из других приложений и заполнением анкеты предпочтений и интересов.

Поиск и фильтрация: Поиск с автозаполнением и подсказками, фильтрация по категориям (друзья, локации, мероприятия), с возможностью комбинирования параметров.

Профиль пользователя: Основная информация, фотографии, настройки профиля и приватности, а также поддержка и возможность управлять платной подпиской.

Чат: Возможность отправки фото, видео и аудио.

Подборки и локации: Подборки по интересам и местоположению, а также карта с мероприятиями и возможностью присоединяться.

Система свайпа и афиша мероприятий: Интерактивная система для поиска знакомых и друзей, а также афиша с анонсами культурных событий.

Премиум-подписка: Дополнительные функции, такие как просмотр лайков, отключение рекламы и улучшенные опции поиска.


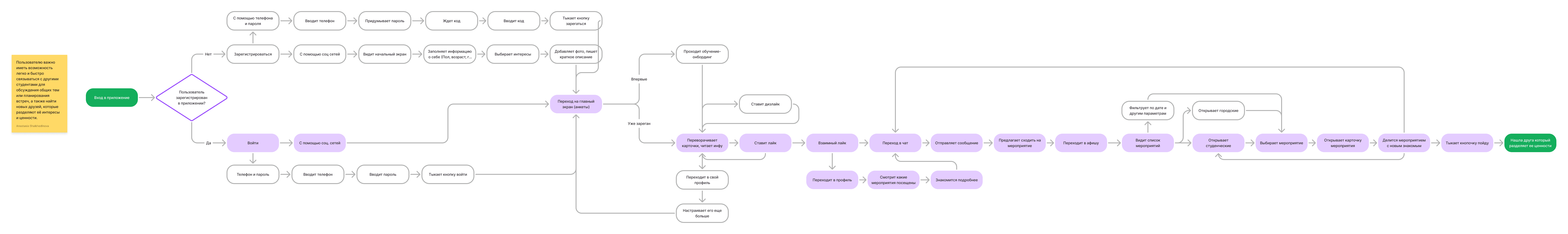
Кроме того, мы провели user flow исследование с сегментацией аудитории, что позволило нам точно выстроить пути пользователей по приложению.



На основе этих данных была создана информационная архитектура, обеспечивающая логичную и удобную структуру интерфейса.


Проектирование

На этом этапе мы разработали wireframe и прототипы основных пользовательских сценариев. Это позволило протестировать удобство интерфейса и взаимодействие пользователей с сервисом.


Дизайн интерфейса

Мы разработали три варианта визуальной концепции, и в итоге команда выбрала мой вариант.

Ключевыми идеями стали:

  • Чистый и дружелюбный интерфейс, который не перегружает пользователя.

  • Гибкая система фильтрации, позволяющая быстро находить людей по интересам, формату знакомства и мероприятиям.

  • Визуальные маркеры для обозначения целей знакомства, чтобы пользователи сразу понимали ожидания друг друга.

  • Интеграция мероприятий в основной функционал, чтобы поиск событий и новых знакомств был единым процессом.

При защите концепции перед командой я аргументировала выбор с точки зрения удобства UX, лаконичности интерфейса и соответствия потребностям студентов. Основной акцент делался на сочетании функциональности и визуальной простоты, что повышает вовлеченность пользователей.

Возникли дискуссии по поводу цветовой схемы и организации профилей, но после тестирования вариантов моя версия была выбрана как наиболее понятная, удобная и визуально привлекательная.



Это не просто аналог Tinder, а полноценный сервис для поиска друзей, знакомств и совместных активностей. Концепт включает удобные фильтры, безопасную модерацию и механики, которые делают процесс знакомства более комфортным.

Проект помог глубже понять проблемы знакомств в цифровой среде и важность гибкости UX-решений.



Create a free website with Framer, the website builder loved by startups, designers and agencies.